95 Chev S-10 Pickup Side Marker Lamp
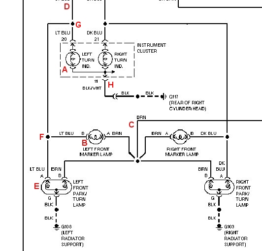
Left turn signal dash indicator is on all the time when the headlights are on, left sidemarker lamp is out. This is something you see every once in a while, here's the usual reason why. After pulling the bulb at the side marker lens with the headlights on, you will probably find it glowing a bit. You voltage drop the socket and find battery voltage on each terminal. Thats strange, why is voltage on each side of the bulb terminals? Bad ground? And how could that affect the dash indicator? Before trying to find a bad ground connection on a wire that seems impossible to find, check the wiring diagram first. Lets look at the wiring diagram on this one.

Left turn indicator bulb (A) is on when headlights are on, continually. Left front marker lamp (B) is out, pull marker lens bulb and find it is glowing faintly, voltage drop test connector, battery volts on either side of socket. Bad ground right? Where is the ground for this bulb? Need to look at wiring diagram. After seeing diagram, find one side of bulb (B) connected to positive wire (D) through (G) to front turn signal bulb, (E) ,at (F). What!? oh, the side marker bulb (B) gets its ground through the turn signal power side of the bulb (E) through (F). Power comes in from (C). What about when (D) through (G) to (E) is active? Oh, I forgot the side markers flash with the turn signal bulb on these when its active, so the marker bulb (B) only gets a ground through (F) when that wire (D) through (G) to (E) is inactive, making it flash on when the turn signal bulb (E) is off. That still doesn't explain why the turn indicator (A) is on when the headlights are on, oh, if the sidemarker bulb (B) wasn't getting a ground through the turn signal bulb, (E) Through (F), power would go back up the positive wire at (F) through (D) to (G) to indicator bulb (A), and turn it on, so..... that means the turn signal bulb (E) may have a bad element killing the ground through (F) to the side marker bulb (B). It did...
Looking at wiring diagrams can save you a lot of time trying to figure out something without it, look at them first and save yourself a lot of trouble.