87 Corvette 122k Miles Code 36

The image above show PCM grounding burnoff relay (B), MAF signal to PCM (A), both signals captured at the PCM connector. Code 36 indicates PCM did not see burnoff response from MAF sensor. The upslope at (A) from about .6v to just over 2.0v is keyoff, then the PCM waits five seconds after this, then grounds circuit 900 for one second to do the burnoff. The text below explains it in detail. The problem is, what is causing code 36 to set if the signal is showing up at the PCM?

There is a TSB on this system, and it refers to the relays as a cause of the code. It seems resistance builds at the relay points and not enough voltage makes it to the sensor to activate the burnoff. This shouldn't be the case here since the MAF signal change is at the PCM.

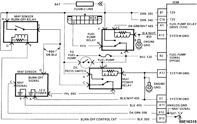
Here is the circuit diagram. Looking at circuit 900 at the PCM verifies voltage through the relay coil to the PCM connector, you will see battery volts until the PCM grounds it to do a burnoff. Looking at circuit 998 at the PCM verifies the MAF response to burnoff signal from the PCM.

Running the tests in the flow chart all tested good, concluding that PCM needs replacement. The relays looked somewhat new, and were OEM relays. When PCM came down for testing signals, it was found to be a GM service replacement. So where do I go from here? All looks good, connections were all good and tightened just for insurance, and I still get a code 36 set after clearing.

Information says MAF sensor should not be considered the cause of a code 36. What to do? The relays? The PCM? The MAF? What do you do when you are faced with this situation? I must go with the least expensive parts first, even though I think they are ok. New relays change nothing, new PCM changes nothing, do I dare replace the MAF? What else is there? $280 wholesale for OEM sensor German built. Took about two minutes to install, clear code 36, allowed burnoff to run, restart, no code 36 reset.

Comparing the new sensor waveform to the one that set the code shows a very minor change in the pattern during the one second burnoff (A). This is the only difference seen.
Better images here.